全國企業競爭模擬大賽是利用基于互聯網的企業競爭模擬系統面向高校大學生的企業經營決策模擬類全國性賽事。1983年北京大學經濟系教師張國有和王其文等開始研發企業競爭模擬系統,并在教學中使用。2001年北京大學光華管理學院發起和組織全國MBA培養院校企業競爭模擬大賽;2010年全國企業競爭模擬大賽推廣到所有普通高等院校;2016年新版BizWar企業經營競爭模擬軟件應用于高職院校和應用型本科院校的學科競賽和教學。截止2021年,全國企業競爭模擬大賽(研究生組)已成功舉辦了20屆,全國企業競爭模擬大賽(本科組)已成功舉辦了12屆。實踐證明,這種比賽對促進管理理論與實踐的結合、促進院校之間的交流、培養學生競爭意識和團隊合作精神具有重要意義。
為了貫徹全國教育大會和全國研究生教育會議精神,全面落實《教育部關于加快建設高水平本科教育全面提高人員培養能力的建議》、《加快推進教育現代化實施方案(2018-2022年)》有關要求,開展實踐育人,加強就業與創業教育,推動經濟管理類專業的實踐教學改革,以及高校專業學位研究生教育高質量和內涵式發展,培養新型創新復合型人才,競賽組委會研究決定擬繼續舉辦“2022年全國企業競爭模擬大賽”。比賽分為校內初賽、全國復賽、全國半決賽、全國總決賽共四個階段,涉及企業運營和企業決策兩個賽道,涵蓋高職組、本科組、研究生組三個組別,利用互聯網遠程進行。
01賽項名稱
賽項名稱:2022年全國企業競爭模擬大賽
賽項賽道:企業運營賽道&企業決策賽道
賽項組別:高職組/本科組/研究生組
02組織機構
指導單位:中國管理現代化研究會、全國工商管理專業學位研究生教育指導委員會、高等學校國家級實驗教學示范中心聯席會經管學科組
主辦單位:中國管理現代化研究會決策模擬專業委員會
承辦單位:浙江財經大學(總決賽)、全國企業競爭模擬大賽組委會
協辦單位:尼泊爾運籌學協會
技術支持:北京金益博文科技有限公司
全國企業競爭模擬大賽組織機構包括大賽執委會、專家組、工作組和承辦院校等機構,本屆總決賽秘書處設在浙江財經大學工商管理學院,具體負責總決賽組織工作。
03參賽對象
高職高專院校在校注冊的專科生可報名參加全國企業競爭模擬大賽(高職組),隊伍只能報名企業運營賽道,競賽區分組別,同步進行。
高校在校注冊的本科生可報名參加全國企業競爭模擬大賽(本科組),隊伍可選擇報名參加企業運營賽道或者企業決策賽道,即每名參賽選手可報名參加一支隊伍,每支隊伍只能選擇二個賽道中一個報名參賽,競賽區分賽道和組別,同步進行。
高校在校注冊的研究生和MBA學員可報名參加全國企業競爭模擬大賽(研究生組),隊伍只能報名企業決策賽道,競賽區分組別,同步進行。為了鼓勵MBA學員參賽,MBA學員可獨立組隊,也可MBA學員和本科生組隊,或者MBA學員和其他研究生組隊;非MBA培養院校研究生組參賽對象必須是研究生。
每名參賽選手只能報名參加一支隊伍,每支隊伍只能報名一個賽道中的一個組別。即??粕鷥H可報名企業運營賽道高職組,本科生可以報名參加企業運營賽道本科組或者企業決策賽道本科組,研究生和MBA學員僅可報名企業決策賽道研究生組。
中國賽區每所學校通過校內賽推薦不超過10支隊伍報名全國復賽(組織校內賽的額外獎勵2支隊伍)。
本屆競賽擬單獨設中國臺灣和尼泊爾等賽區,各單設賽區可自行擬定競賽規程,規定各學校參賽報名隊伍名額及競賽組織程序,也可由中國管理現代化研究會決策模擬專業委員會推薦參加統一中國賽區總決賽。
04競賽內容
企業運營賽道競賽采用BizWar企業經營競爭模擬軟件,系統綜合評價指標包括:上期分數、普通股股東權益、本期銷售收入、本期凈利潤、本期人均凈利潤、本期投資回報率、累積納稅、累積普通股股利等十多項指標。比賽網址:http://www.bizwar.cn。
企業決策賽道競賽采用iBizSim企業競爭模擬軟件,系統綜合評價指標包括:本期利潤、市場占有率、累計納稅、累計分紅、凈資產、人均利潤率、資本利潤率。比賽網址:http://www.ibizsim.cn。
北京金益博文科技有限公司提供競賽軟件平臺和技術支持,各學??梢陨暾堒浖悈^管理員賬號組織校內賽,軟件賬號有效期60天。
05競賽方式
比賽為團體賽,以學校為單位組隊參賽,不得跨校組隊。每支參賽隊由3名具有參賽資格的參賽選手和1-2名指導教師組成。參賽隊選手分別扮演總經理、財務經理、生產經理、營銷經理(可兼任)等。中國大陸以外的參賽選手可以利用互聯網遠程參賽,優秀參賽代表可以推薦參加總決賽,具體由中國管理現代化研究會決策模擬專業委員會負責推薦。
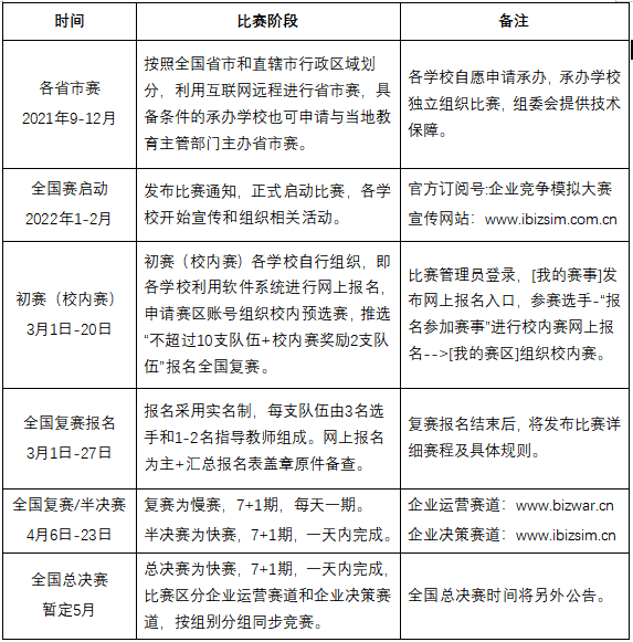
06賽程安排

07報名方式
校內賽報名:
點擊鏈接填寫騰訊文檔https://docs.qq.com/sheet/DUmJlbGFFSkFCTnBk
08獎項設置
1、向獲得總決賽每賽區一至五名的團隊、指導教師頒發大賽特等獎榮譽證書及獎杯。
2、向獲得總決賽每賽區六至二十名的團隊、指導教師頒發大賽一等獎榮譽證書,但總決賽破產隊伍僅頒發二等獎榮譽證書。
3、向獲得半決賽資格但沒進入總決賽的團隊、指導教師頒發大賽二等獎榮譽證書,二等獎以“半決賽隊伍-總決賽隊伍數”為基數,前40%(四舍五入,下同)團隊獲獎。
4、向獲得半決賽資格但沒有進入總決賽的團隊、指導教師頒發大賽三等獎榮譽證書,三等獎以“半決賽隊伍-總決賽隊伍數”為基數,獲獎比例60%(但半決賽破產隊伍除外);向各學校報名隊伍不少于3支且比賽成績第一名,但沒有獲得以上獎勵的團隊、指導教師頒發大賽三等獎榮譽證書。
5、為推廣和普及全國企業競爭模擬大賽,各參賽學校可向大賽組委會積極投稿(供稿格式為文字、圖片、視頻等),介紹本校團隊風采、培訓活動、比賽心得等競賽風采,競賽組委會將組織評選優秀組織獎若干名,并頒發榮譽證書。
6、總決賽若設有互動交流環節,將單獨評選獎項并頒榮譽證書。
注:獲獎證書和獎杯按照報名表的信息制作,并按實際參加比賽的人員發放。
09比賽費用
高職組半決賽收取每支參賽隊報名費300元,本科組半決賽收取每賽道每支參賽隊報名費300元,研究生組半決賽收取每支參賽隊報名費800元,專用于大賽的組織與獎勵。
10職業能力證書
為了在當前互聯網+背景下對現代管理學有興趣的學習者提供“在管理中學習管理”的機會,通過網絡信息化教育的移動學習、數字學習、泛在學習等的混合式模擬教學,使廣大學員樹立創業和就業正確的價值觀,促使其理性地規劃自身未來職業的發展,并在學習過程中自覺地提高創業能力、就業能力和職業生涯的管理能力,現推出專業人才職業能力培訓證書。報名參賽人員可免費參加線上培訓課程學習,參賽獲獎團隊可以免考試申請企業管理類職業能力培訓證書。
11資料下載
1、高職組比賽通知與規程(蓋章版PDF)
http://www.ibizsim.com.cn/a/news/n2/2022/0224/321.html
2、本科組比賽通知與規程(蓋章版PDF)
http://www.ibizsim.com.cn/a/news/n2/2022/0224/320.html
3、研究生組比賽通知與規程(蓋章版PDF)
http://www.ibizsim.com.cn/a/news/n2/2022/0224/322.html
12培訓安排
2022年全國企業競爭模擬大賽已經啟動,校內初賽截止到3月20日,全國復賽報名截止到3月27日。本屆大賽分為企業決策賽道和企業運營賽道,本科生、研究生和MBA學生可以參加企業決策賽道,專科生和本科生可以參加企業運營賽道。為了幫助大家熟悉比賽平臺,提升參賽水平,競賽組委會近期將開展系列線上培訓,望同學們積極參加。


為維護培訓秩序,請參加培訓的人員提前十分鐘準備。培訓過程中有問題直接QQ群里詢問。
聯系方式
全國企業競爭模擬大賽組委會
電話:010-68947879
韋俞竣QQ:525778195
周碩宜QQ:1522896604
楊汝瑤QQ:1059816569
章瑋QQ:597076953
官方微信訂閱號:企業競爭模擬大賽
全國企業競爭模擬大賽校賽組委會
報名資訊電話:13161875151
校賽聯絡群:
