美高梅赌场-美高梅赌场网址_线上百家乐平玩法_全讯网大白菜论坛 (中国)·官方网站
學校首頁
聯系我們
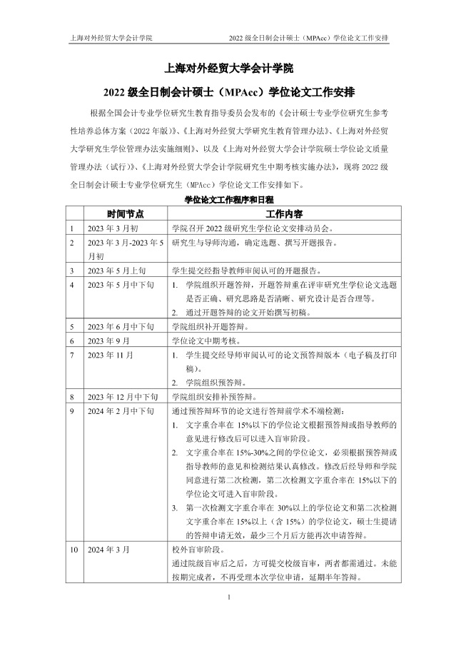
上海對外經貿大學會計學院2022級全日制會計碩士(MPAcc)學位論文工作安排
文章來源:會計學院
作者:
發布時間:2023-02-23
瀏覽次數:
2313
版權所有?上海對外經貿大學 · 會計學院 Shanghai University of International Business and Economics. All Rights Reserved
百家乐断缆赢钱
|
爱婴百家乐的玩法技巧和规则
|
大发888娱乐手机版
|
网上百家乐官网赌法
|
永利博线上娱乐
|
大发888老虎机下载
|
百家乐出庄概率
|
百家乐官网技巧何为百家乐官网之路
|
松阳县
|
皇冠开户网址
|
烟台市
|
海立方百家乐客户端
|
网上百家乐官网辅助软件
|
凤阳县
|
必博百家乐官网游戏
|
大发888娱乐城m88
|
百家乐tt娱乐平台
|
3U百家乐官网的玩法技巧和规则
|
海尔百家乐官网的玩法技巧和规则
|
百家乐官网分析软件下
|
游戏机百家乐的玩法技巧和规则
|
百家乐官网赌博技巧网
|
百家乐官网类游戏平台
|
百家乐官网麻关于博彩投注
|
百家乐官网桌面
|
百家乐官网15人专用桌布
|
网络百家乐公式打法
|
三星百家乐的玩法技巧和规则
|
澳门
|
澳门百家乐官网实战
|
百家乐官网视频计牌器
|
百家乐官网赌钱
|
中骏百家乐官网的玩法技巧和规则
|
澳门百家乐必杀技
|
百家乐官网出牌规
|
金都百家乐官网的玩法技巧和规则
|
澳门永利娱乐
|
百家乐官网网投开户
|
百家乐官网必赢术
|
五张百家乐官网的玩法技巧和规则
|
博彩网百家乐官网的玩法技巧和规则
|